咨询热线:13611703563

律师介绍

陈晖律师 本网站是陈晖律师主理的专业涉外法律服务网站,陈晖律师,北京盈科(上海)律师事务所合伙人律师,上海财经大学法学硕士,经济学学士,国际贸易本科,CET-6,法律英语高级,专业涉外律师,盈科国际投资与贸易律师团队核心律师,... 详细>>

外商投资

国家发展改革委 商务部发布2024年版全国外商投资准入特别管理措施(负面清单)

国家发展改革委、商务部于2024年9月8日发布第23号令,全文发布《外商投资准入特别管理措施(负面清单)(2024年版)》,自2024年11月1日起施行《外商投资准入特别管理措施(负面清单)(2021年版)》同时废止。

2023年10月,习近平总书记在第三届“一带一路”国际合作高峰论坛开幕式上宣布,全面取消制造业领域外资准入限制措施。党的二十届三中全会指出,合理缩减外资准入负面清单。发布实施2024年版全国外资准入负面清单,是贯彻落实习近平总书记重要讲话精神和党中央、国务院决策部署,建设更高水平开放型经济新体制的重要举措,也展示了我国坚定不移推动投资自由化便利化的决心和推动全球开放合作的担当。
2024年版全国外资准入负面清单限制措施由31条减至29条,删除了“出版物印刷须由中方控股”,以及“禁止投资中药饮片的蒸、炒、炙、煅等炮制技术的应用及中成药保密处方产品的生产”2个条目,制造业领域外资准入限制措施实现“清零”。
国家发展改革委将会同商务部等部门、各地区,深入实施准入前国民待遇加负面清单管理制度,落实好2024年版全国外资准入负面清单,确保新开放措施及时落地。对负面清单之外的领域,按照内外资一致原则管理,给予外商投资企业国民待遇。同时,坚持统筹开放和安全,扎实做好风险防控工作。

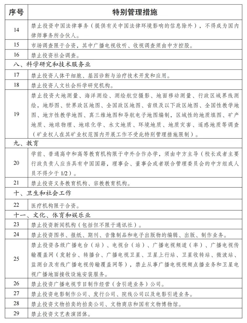
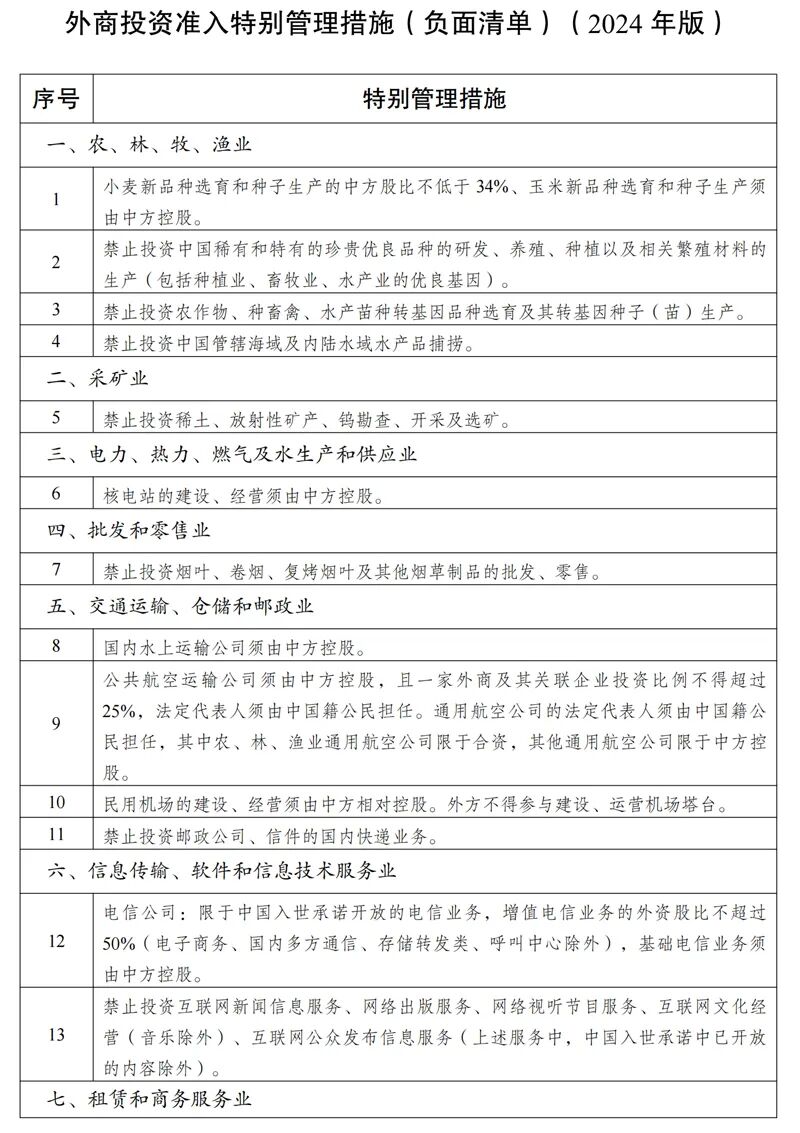
外商投资准入特别管理措施(负面清单)(2024年版)

(2024年4月8日经国家发展改革委第10次委务会通过 2024年9月6日国家发展改革委、商务部令第23号公布 自2024年11月1日起施行)


说 明


一、《外商投资准入特别管理措施(负面清单)》(以下简称《外商投资准入负面清单》)统一列出股权要求、高管要求等外商投资准入方面的特别管理措施。《外商投资准入负面清单》之外的领域,按照内外资一致原则实施管理。境内外投资者统一适用《市场准入负面清单》的有关规定。

二、境外投资者不得作为个体工商户、个人独资企业投资人、农民专业合作社成员,从事投资经营活动。

三、外商投资企业在中国境内投资,应符合《外商投资准入负面清单》的有关规定。

四、有关主管部门在依法履行职责过程中,对境外投资者拟投资《外商投资准入负面清单》内领域,但不符合《外商投资准入负面清单》规定的,不予办理许可、企业登记注册等相关事项;涉及固定资产投资项目核准的,不予办理相关核准事项。投资有股权要求的领域,不得设立外商投资合伙企业。

五、经国务院有关主管部门审核并报国务院批准,特定外商投资可以不适用《外商投资准入负面清单》中相关领域的规定。

六、从事《外商投资准入负面清单》禁止投资领域业务的境内企业到境外发行股份并上市交易的,应当经国家有关主管部门审核同意,境外投资者不得参与企业经营管理,其持股比例参照境外投资者境内证券投资管理有关规定执行。

七、境内公司、企业或自然人以其在境外合法设立或控制的公司并购与其有关联关系的境内公司,按照外商投资、境外投资、外汇管理等有关规定办理。

八、《外商投资准入负面清单》中未列出的文化、金融等领域与行政审批、资质条件、国家安全等相关措施,按照现行规定执行。

九、《内地与香港关于建立更紧密经贸关系的安排》及其后续协议、《内地与澳门关于建立更紧密经贸关系的安排》及其后续协议、《海峡两岸经济合作框架协议》及其后续协议、我国缔结或者参加的国际条约、协定对境外投资者准入待遇有更优惠规定的,可以按照相关规定执行。在自由贸易试验区等特殊经济区域对符合条件的投资者实施更优惠开放措施的,按照相关规定执行。

十、《外商投资准入负面清单》由国家发展改革委、商务部会同有关部门负责解释。

十一、2021年12月27日国家发展改革委、商务部发布的2021年版《外商投资准入负面清单》自2024年11月1日起废止。


图片

图片




免责声明:本网部分文章和信息来源于国际互联网,本网转载出于传递更多信息和学习之目的。如转载稿涉及版权等问题,请立即联系网站所有人,我们会予以更改或删除相关文章,保证您的权利。

Copyright © 2018 www.foreilaw.com All Rights Reserved. 沪ICP备19034066号-1 沪公网安备:31010602005086号

技术支持:网律营管